Sommaire
À la fin de leur cycle de fonctionnement, les piles et accumulateurs usagés doivent être traités comme des déchets spéciaux, car ceux-ci n’ont pas leur place dans les déchets ménagers et ne doivent pas être éliminés avec les déchets industriels. Cela s’applique aussi bien aux batteries d’appareils portables qu’aux batteries au lithium-ion ou au plomb, telles que celles utilisées dans les véhicules électriques ou les chariots industriels à batterie. Afin de récupérer les composants installés des différents types de batteries aussi efficacement que possible et d’éviter les dommages environnementaux dus à une élimination incorrecte, des réglementations étendues s’appliquent en Belgique.
Élimination des piles conformément à la réglementation européenne en vigueur
En Belgique, c’est la directive 2006/66/CE relative aux piles et accumulateurs ainsi qu’aux déchets de piles et d’accumulateurs qui réglemente les responsabilités, les droits et les obligations de tous les acteurs qui manipulent ou utilisent des piles et des accumulateurs. Suite à cette directive Européenne, l’arrêté royal du 17 mars 1997 relatif aux piles et aux accumulateurs contenant certaines matières dangereuses, modifié par l’arrêté royal du 20 août 2000, est abrogé. Ce sont les producteurs qui y sont nommés comme responsables de la gestion de la fin de vie des piles et accumulateurs qu’ils mettent sur le marché.
Les producteurs de piles usagées et accumulateurs visés par la filière de recyclage des batteries ont l’obligation de pourvoir à la collecte séparée, à l’enlèvement et au traitement des batteries usagées, sans frais pour les utilisateurs, des déchets de leurs produits :
- soit en mettant en place, pour les déchets des produits qu’ils ont mis sur le marché, un système individuel approuvé selon les différentes exigences du cahier des charges d’approbation (selon l’Arrêté royal du 27 mars 2009 relatif à la mise sur le marché et à l’information de l’utilisateur final des piles et accumulateur) ;
- ou bien en contribuant financièrement à un éco-organisme agréé (tel que Bebat), auquel ils transfèrent leur responsabilité. Les contributions des fabricants sont réparties entre eux au prorata du total de leurs mises sur le marché annuelles.
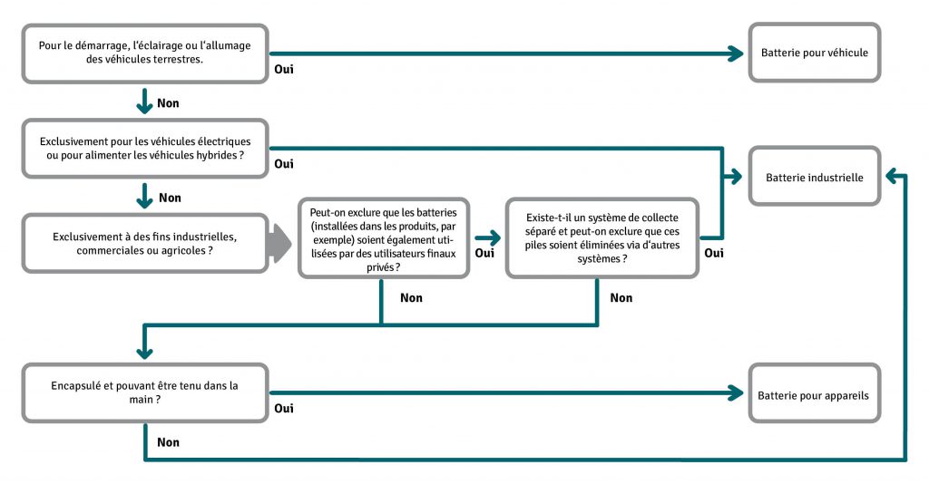
Distinction entre les piles commerciales et les piles industrielles
Les batteries sont des dispositifs de stockage d’énergie dont le mode de fonctionnement est basé sur des processus électrochimiques. À cette fin, les piles ou accumulateurs contiennent diverses matières premières et composants, pour chacun desquels certaines règles d’élimination ou de sécurité s’appliquent. On distingue trois classes de batteries en fonction de leur taille et de leur type :
- Les piles portables courantes : Il s’agit par exemple des piles AA ou des piles boutons, mais aussi des batteries lithium-ion, comme celles utilisées dans les téléphones portables.
- Les piles industrielles : toutes les types de batteries pour l’alimentation et la propulsion font partie des batteries industrielles ou commerciales. Cela comprend d’une part toutes les batteries de traction utilisées dans les chariots de manutention électriques tels que les transpalettes électriques. De même, les batteries pour les plateformes élévatrices ou les machines de nettoyage électriques font partie des batteries industrielles. Les batteries industrielles sont soumises à des règles d’élimination spécifiques selon le type de batterie.
- Les batteries de véhicules : Les accumulateurs, également appelés batteries de démarrage, fournissent de l’énergie électrique pour le démarreur des véhicules à moteur à combustion. Il s’agit souvent de batteries plomb-acide. Elles doivent donc être éliminées comme les batteries au plomb.
- Les batteries de traction : Ce type de batterie fournit de l’énergie pour la propulsion des véhicules électriques ou hybrides et se distingue de la batterie de démarrage par sa structure. S’il s’agit de batteries au lithium-ion, les règles d’élimination des batteries au lithium-ion s’appliquent.
Utilisez le diagramme suivant pour déterminer à quel type de pile appartient la pile à éliminer et comment recycler les batteries correctement :

Éliminer correctement les différents types de piles et d’accumulateurs
En plus de la détermination de la classe de batterie concernées, elles doivent être traitées en fonction de leur type et entrer dans le cycle du recyclage des batteries et piles usagées adéquat :
| Type de batterie | Élimination |
|---|---|
| Batteries lithium-ion | Les dispositifs de stockage d’énergie étant considérés comme des marchandises dangereuses, certaines précautions de sécurité doivent également être prises, si vous souhaitez vous débarrasser des différentes variantes de batteries lithium-ion. Il s’agit notamment de stocker les batteries Li-ion dans des conteneurs de sécurité spécialement conçus ou de ne pas expédier de batteries usagées endommagées. C’est la seule façon d’éviter le risque d’un feu de lithium qui ne peut être éteint (piste thermique) ou la libération de toxines gazeuses. |
| Batteries à cellules humides telles que les batteries plomb-gel et plomb-acide | Celles-ci peuvent être presque entièrement recyclées à la fin de leur cycle de fonctionnement. Pour ce faire, il est important que vous vous débarrassiez des batteries usagées au plomb de manière professionnelle et de savoir où jeter les batteries. Par exemple, il peut être nécessaire de transporter les batteries dans certains conteneurs de sécurité pour éviter toute fuite de l’acide sulfurique qu’elles contiennent. Différents points de collecte, tels que les stations-service et les ateliers, ainsi que les dépôts de matériaux municipaux, permettent également aux consommateurs finaux d’y éliminer les piles gratuitement et conformément à la loi. |
| Autres piles (par exemple AA, AAA, pile bouton) | Ces piles peuvent être éliminées via le système public de reprise. Vous pouvez trouver des points de collecte, par exemple, dans les centres de recyclage, dans les points de vente au détail ou auprès des entreprises municipales d’élimination des déchets. |
FAQ Batteries usagées
Si les piles sont éliminées correctement, leurs composants peuvent généralement être recyclés. Les composants des batteries de démarrage, par exemple, sont recyclables à près de 100 %.
Lorsque l’électrolyte contenu dans les piles portables fuit suite à un mauvais stockage ou à un endommagement des piles, il se cristallise et forme un film sur les piles. Les piles qui ont fui doivent donc être éliminées le plus rapidement possible dans les points de collecte appropriés, de préférence protégées par un film ou une enveloppe en plastique.
Les batteries de traction endommagées, telles que les batteries lithium-ion, doivent être conservées dans des conteneurs de sécurité spéciaux et éliminées par des entreprises de collecte professionnelles ou par le fabricant.
En France, vous pouvez vous débarrasser des batteries au plomb usagées ou défectueuses en tant que batteries de véhicules là où vous les avez achetées. En effet, tous les revendeurs et fabricants sont légalement tenus de reprendre les batteries usagées et de les éliminer de manière appropriée. Il est également courant de les faire éliminer par un garage local ou par un centre de recyclage de batterie de voiture.
Avertissement : veuillez noter que les règlements mentionnés ici ne sont qu’une sélection des principales exigences légales. Pour de plus amples informations, veuillez vous référer à la législation et aux textes juridiques éventuellement énumérés ici et, le cas échéant, à d’autres recueils de règlements et de textes officiels. En cas de doute, des experts peuvent et doivent également être consultés pour une mise en application concrète et adéquate de ces règlements dans l’entreprise.
Source de l’image:
© gettyimages.de – FlairImages
